L12b 专题: 期权应用

Estimating Default Probability

The Merton Model

  • The Merton (1974) model views equity as akin to a call option on the assets of the firm, with an exercise price given by the face value of debt

  • Consider a firm with total value that has one bond due in one period with face value

    • equity can be viewed as a call option on the firm value with strike price equal to the face value of debt

    • the current stock price embodies a forecast of default probability in the same way that an option embodies a forecast of being exercised
    • corporate debt can be viewed as risk-free debt minus a put option on the firm value

Pricing Equity and Debt

Firm value follows the geometric Brownian motion

The value of firm can be decompose in to the value of equity () and the value of debt (). The corporate bond price is obtained as

The equity value is

Stock Valuation

where

Firm Volatility

Bond Valuation

Risk-Neutral Dynamics of Default

Pricing Credit Risk

Credit Option Valuation

Applying the Merton Model

  • the KMV approach: the company sells expected default frequencies (EDFs) for global firms

  • Advantages

    • it relies on the price of equities, which are more actively traded than bonds
    • correlations between equity prices can generate correlations between bonds
    • it generates movements in EDFs that seems to lead changes in credit ratings
  • Disadvantages

    • it can not be used to price sovereign credit risk
    • it relies on a static model of the firm's capital and risk structure
    • management could undertake new projects that increases not only the value if equity but also its volatility
    • the model fails to explain the magnitude of credit spreads we observe on credit-sensitive bonds

Real Options

An Alternative to the NPV Rule for Capital Investments

  • Define stochastic processes for the key underlying variables and use risk-neutral valuation

  • This approach (known as the real options approach) is likely to do a better job at valuing growth options, abandonment options, etc than NPV

The Problem with using NPV to Value Options

  • Consider the example from Chapter 13: risk-free rate =4%; strike price = $21
  • Suppose that the expected return required by investors in the real world on the stock is 16%. What discount rate should we use to value an option with strike price $21?

Correct Discount Rates are Counter-Intuitive

  • Correct discount rate for a call option is 42.6%

    • , , , if required expected return is
  • Correct discount rate for a put option is –52.5%

General Approach to Valuation

  • Assuming

    • The market price of risk for a variable is

    • Suppose that a real asset depends on several variables . Let and be the expected growth rate and volatility of so that

  • We can value any asset dependent on a variable by

    • Reducing the expected growth rate of by where is the market price of -risk and is the volatility of
    • Assuming that all investors are risk-neutral

Example (36.1)

The cost of renting commercial real estate in a certain city is quoted as the amount that would be paid per square foot per year in a new 5-year rental agreement. The current cost is $30 per square foot. The expected growth rate of the cost is 12% per annum, the volatility of the cost is 20% per annum, and its market price of risk is 0.3. A company has the opportunity to pay $1 million now for the option to rent 100,000 square feet at $35 per square foot for a 5-year period starting in 2 years. The risk-free rate is 5% per annum (assumed constant).

How to evaluate the option?

Example (36.1)

Define as the quoted cost per square foot of office space in 2 years. Assume that rent is paid annually in advance. The payoff from the option is

where is an annuity factor given by

The expected payoff in a risk-neutral world is therefore

According to the Black-Scholes formula, the value of the option is

where

and

The expected growth rate in the cost of commercial real estate in a risk-neutral world is , where is the real-world growth rate, is the volatility, and is the market price of risk. In this case, , , and , so that the expected risk-neutral growth rate is 0.06, or 6%, per year. It follows that . Substituting this in the expression above gives the expected payoff in a risk-neutral world as $1.5015 million. Discounting at the risk-free rate the value of the option is million.

This shows that it is worth paying $1 million for the option.

Extension to Many Underlying Variables

  • When there are several underlying variables qi we reduce the growth rate of each one by its market price of risk times its volatility and then behave as though the world is risk-neutral

  • Note that the variables do not have to be prices of traded securities

Estimating the Market Price of Risk

  • Contimuous CAPM:

  • According to the previous slides:

  • The market price of risk:

Types of Options

  • Abandonment

  • Expansion

  • Contraction

  • Option to defer

  • Option to extend life

Example (page 795)

  • A company has to decide whether to invest $15 million to obtain 6 million units of a commodity at the - rate of 2 million units per year for three years.
  • The fixed operating costs are $6 million per year and the variable costs are $17 per unit.
  • The spot price of the commodity is $20 per unit and 1, 2, and 3-year futures prices are $22, $23, and $24, respectively.
  • The risk-free rate is 10% per annum for all maturities.

The Process for the Commodity Price

  • We assume that this is

where and

  • We build a tree as in Chapter 32 (Interest Rate Tree) and Chapter 35 (Energy and Commodity Derivatives)

Estimating the Market Price of Risk Using CAPM (equation 36.2, page 792)



Node A B C D E F G H I
0.1667 0.1217 0.1667 0.2217 0.8867 0.1217 0.1667 0.2217 0.0867
0.6666 0.6566 0.6666 0.6566 0.0266 0.6566 0.6666 0.6566 0.0266
0.1667 0.2217 0.1667 0.1217 0.0867 0.2217 0.1667 0.1217 0.8867

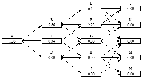
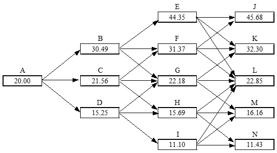
Valuation of Base Project; Fig 36.2



Node A B C D E F G H I
0.1667 0.1217 0.1667 0.2217 0.8867 0.1217 0.1667 0.2217 0.0867
0.6666 0.6566 0.6666 0.6566 0.0266 0.6566 0.6666 0.6566 0.0266
0.1667 0.2217 0.1667 0.1217 0.0867 0.2217 0.1667 0.1217 0.8867

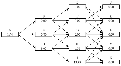
Valuation of Option to Abandon; Fig 36.3(No Salvage Value; No Further Payments)



Node A B C D E F G H I
0.1667 0.1217 0.1667 0.2217 0.8867 0.1217 0.1667 0.2217 0.0867
0.6666 0.6566 0.6666 0.6566 0.0266 0.6566 0.6666 0.6566 0.0266
0.1667 0.2217 0.1667 0.1217 0.0867 0.2217 0.1667 0.1217 0.8867

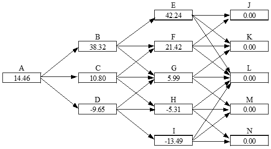
Value of Expansion Option; Fig 36.4 (Company Can Increase Scale of Project by 20% for $2 million)



Node A B C D E F G H I
0.1667 0.1217 0.1667 0.2217 0.8867 0.1217 0.1667 0.2217 0.0867
0.6666 0.6566 0.6666 0.6566 0.0266 0.6566 0.6666 0.6566 0.0266
0.1667 0.2217 0.1667 0.1217 0.0867 0.2217 0.1667 0.1217 0.8867

Appendix: Interest Rate Tree

Interest Rate Trees vs Stock Price Trees

  • The variable at each node in an interest rate tree is the -period rate

  • Interest rate trees work similarly to stock price trees except that the discount rate used varies from node to node

Two-Step Tree Example

Payoff after 2 years is , ; ; ; Time step=1yr

B:

A:

Alternative Branching Processes in a Trinomial Tree

Procedure for Building Tree

  • [1] Assume and
  • [2] Draw a trinomial tree for to match the mean and standard deviation of the process for
  • [3] Determine one step at a time so that the tree matches the initial term structure

Example

Suppose that , , and . The zero-rate curve is given below.

Maturity Zero Rate
0.5 3.430
1.0 3.824
1.5 4.183
2.0 4.512
2.5 4.812
3.0 5.086

Building the First Tree for the rate

  • Set vertical spacing:

  • Change branching when nodes from middle where is smallest integer greater than

  • Choose probabilities on branches so that mean change in is and S.D. of change is

The First Tree



Node A B C D E F G H I
R*(%) 0.000 1.732 0.000 -1.732 3.464 1.732 0.000 -1.732 -3.464
0.1667 0.1217 0.1667 0.2217 0.0867 0.1217 0.1667 0.2217 0.0867
0.6666 0.6566 0.6666 0.6566 0.6266 0.6566 0.6666 0.6566 0.6266
0.1667 0.2217 0.1667 0.1217 0.0867 0.2217 0.1667 0.1217 0.0867

Shifting Notes

  • Work forward through tree

  • Remember the value of a derivative providing a $1 payoff at node at time

  • Shift nodes at time by so that the bond is correctly priced

The Final Tree

Node A B C D E F G H I
R(%) 3.824 6.937 5.205 3.473 9.716 7.984 6.252 4.520 2.788
0.1667 0.1217 0.1667 0.2217 0.8867 0.1217 0.1667 0.2217 0.0867
0.6666 0.6566 0.6666 0.6566 0.0266 0.6566 0.6666 0.6566 0.0266
0.1667 0.2217 0.1667 0.1217 0.0867 0.2217 0.1667 0.1217 0.8867

Formulas for 's and 's

To express the approach more formally, suppose that the have been determined for . The next step is to determine so that the tree correctly prices a zero-coupon bond maturing at . The interest rate at node is ,so that the price of a zero-coupon bond maturing at time is given by

where is the number of nodes on each side of the central node at time .

The solution to this equation is

Once has been determined, the for can be calculated using

where is the probability of moving from node to node and the summation is taken over all values of for which this is nonzero.